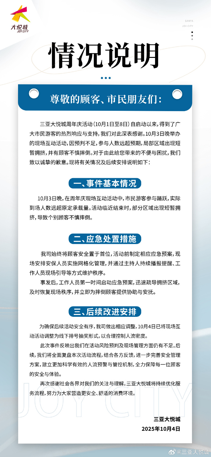
商场举行“红包雨”致人群拥挤受伤 adminddos 2025-10-04 22:01:02 2 默认 摘要: ... 10 月 3 日,海南三亚大悦城商场举办“天降红包雨”活动,因现场严重拥挤,有市民被推倒受伤。参与者王女士(化姓)向记者反映,活动开始时人群瞬间失控,前排摔倒后引发连锁反应,导致多人被压。她被推倒后左脚被踩至淤青肿胀,且现场“红包”多为红色纸片,真红包寥寥无几。对此,商场方承认有顾客意外受伤,原因系“人太多”,并表示已尽力维护秩序,建议伤者去医院查看一下。来源:百姓关注 海报 阅读 QQ 分享 微博分享 微信分享 分享 上一篇兴趣爱好与姻缘:属兔人流年运势调整-428GW!2035年全球风机退役将迎高峰,中国占比领先 下一篇八字取名喜用字:在线测算号码www.jixiangqiming.vip:-湖南省博物馆回应门票预约难:提前一周预约,将打击倒卖行为 兴趣爱好与姻缘:属兔人流年运势调整-428GW!2035年全球风机退役将迎高峰,中国占比领先上一篇 八字取名喜用字:在线测算号码www.jixiangqiming.vip:-湖南省博物馆回应门票预约难:提前一周预约,将打击倒卖行为下一篇 相关推荐 现场互动活动导致顾客不慎摔倒,三亚大悦城发布情况说明 2025-10-04 宁德时代遭摩根大通减持约146.70万股 每股作价约567.01港元 2025-10-04 属鼠人的财运:在线测算事业运势www.jixiangqiming.vip:-小鹏汽车-W根据2025年股份激励计划授出合共507.59万股限制性股份单位 2025-10-04 相濡以沫:在线测算事业运势www.jixiangqiming.vip:-陕西旬阳29岁男子婚礼当天跳河,当地辟谣“新郎跳河后母亲跟着跳下” 2025-10-04 南京队主场作战晋级“苏超”四强,现场观众人数再创新纪录 2025-10-04 八字取名喜用字:在线测算号码www.jixiangqiming.vip:-湖南省博物馆回应门票预约难:提前一周预约,将打击倒卖行为 2025-10-04 商场举行“红包雨”致人群拥挤受伤 2025-10-04 兴趣爱好与姻缘:属兔人流年运势调整-428GW!2035年全球风机退役将迎高峰,中国占比领先 2025-10-04